Simple Parameterization and Trivial Plans—Part 6

Series index: Part 1 | Part 2 | Part 3 | Part 4 | Part 5 | Part 6
Checkpoint
In part 5, I described how the early phases of query compilation affect simple parameterization. To recap:
- Normalization and decoding promote cached plan reuse
- The decoding step has fixed and limited capabilities
- The
Failed Auto-Params/seccounter is incremented when decoding fails and the statement is not parameterized - Shell plans optimize for very frequent execution of simple statements, bypassing the parsing, parameter replacement, normalization, and decoding stages
- The first application of constant folding occurs after decoding, resulting in a separate parameter for each value in a foldable expression
Letâs now continue following the compilation process to see how SQL Server decides if simple parameterization is safe or unsafe.
Code examples use the Stack Overflow 2010 database on SQL Server 2019 CU 16 with the following additional nonclustered index:
CREATE INDEX [IX dbo.Users Reputation (DisplayName)]
ON dbo.Users (Reputation)
INCLUDE (DisplayName);
Simplification
The simplification compilation stage of aims to remove logical redundancy and reduce expression complexity.
Some opportunities for logical tree simplification arise from prior compilation activity, others when the original statement contains unnecessary elements. The latter is common for SQL generated by applications and frameworks, but also often occurs in dynamic queries. Opportunities may also arise as database CHECK constraints are incorporated in the logical tree during simplification.
Timing is a key point here. Since decoding succeeded earlier, the query processor is now dealing with a parameterized (prepared) statement. Many simplifications cannot be applied to parameters, only constant values.
Letâs look at an example:
SELECT
U.DisplayName
FROM dbo.Users AS U
WHERE
U.Reputation BETWEEN 1 AND 999
AND U.Reputation BETWEEN 999 AND 1234;
This statement qualifies for simple parameterization. Four constants are identified, with inferred integer data types shrunk to smallint or tinyint due to the comparison operator parsing context (described in part 4):

This plan will continue to return correct results when reused with different parameter values. Letâs run the query again with an extra element to prevent simple parameterization:
SELECT
U.DisplayName
FROM dbo.Users AS U
WHERE
U.Reputation BETWEEN 1 AND 999
AND U.Reputation BETWEEN 999 AND 1234
OPTION (KEEP PLAN); -- New
The query hint has no effect on the statement besides disabling simple parameterization at the parsing stage. Without parameters, simplification removes logical redundancy from the predicates to leave a single equality test:

None of this is particularly surprising. The outcome is the same as when we choose to parameterize client-side. Reusable plans often permit fewer optimizations than ones built for specific values.
Nevertheless, thereâs an important observation to make here. The query processor is not yet fully committed to producing a prepared plan. The simplification stage will not be repeated using constant values if the parameterization attempt fails later on.
There are number of compilation stages after simplification but they donât interact much with simple parameterization. Iâm going to skip those and move on to where the final decision to apply simple parameterization is made.
Trivial Plans
Like simple parameterization, the trivial plan compilation stage aims to reduce the cost of creating execution plans for simple statements. Itâs the final step before possibly invoking the full cost-based optimizer (CBO) where alternatives are subject to detailed costing analysis.
The trivial plan stage provides a fast path through compilation for simple statements, whether parameterized or not. The CBO has significant start-up and runtime costs, and may consume significant server resources. These costs are unlikely to be recovered through finding an incrementally better plan in simple cases.
Avoiding CBO can confer significant performance and resource usage advantages for workloads frequently executing simple queries.
Generating a trivial plan
Trivial plans are often referred to as having no cost-based choices. This is perhaps a useful shorthand, but it isnât the whole story.
SQL Server generates trivial plans for âcommonâ statement types that have an âobviousâ implementation and a âshortâ expected run time. Whether a statement is âcommonâ and âobviousâ is largely determined by heuristics and implementation complexity. The âexpected run timeâ is approximated by estimated plan cost.
The trivial plan stage has entry conditions just like CBO stages do. If the logical tree has features that cannot be implemented in a trivial plan, the stage is skipped. Otherwise, a limited set of substitution and implementation rules are evaluated where they apply to the current tree.
Entering the trivial plan stage is not a guarantee of success. The limited rules available still might fail to generate a complete execution plan. In this case, the trivial plan stage fails and compilation moves on to the CBO.
Qualification
Microsoft deliberately donât document the precise criteria used to decide if a statement qualifies for a trivial plan. The rules can, and do, change from time to time.
Even so, itâs useful to say a simple statement with an obvious âbestâ index is most likely to get a trivial plan. The index need not be covering if it is unique and an equality index seek is possible. Trivial plans are possible for index scans as well as seeks. A table scan (heap or clustered) can also feature in a trivial plan.
In principle, pretty much any relatively simple statement pattern could be implemented in SQL Server at the trivial plan stage, assuming a known good plan shape exists. In practice, SQL Server is quite conservative.
That doesnât mean SQL Server only generates a trivial plan when no cost-based choices exist. One could argue that every decision is cost-based to some extent, including which index to use at the trivial plan stage.
Index analysis is a big part of the trivial plan decision. SQL Server uses heuristics to decide if a particular index is good enough to make CBO unlikely worth pursuing.
For example, a covering nonclustered index will usually be selected as trivial if it involves reading fewer pages than any other index (including the heap or clustered index). This determination takes into account the selectivity of any predicates and index fill factors.
The trivial plan selection heuristics also donât account for facilities only available in CBO, like index intersection plans. SQL Server might therefore select a single-index trivial plan when full CBO analysis wouldâve found a lower-cost index intersection plan.
Parameterization Safety
When a statement passes the earlier parser and decoder checks, it arrives at the trivial plan stage as a prepared (parameterized) statement. The query processor now needs to decide if the parameterization attempt is safe.
Parameterization is considered safe if the query processor would generate the same plan for all possible future parameter values. This might seem like a complex determination to make, but SQL Server takes a very practical approach.
Safe parameterization
Simply stated, a simple parameterization attempt is considered safe if the trivial plan stage produces a plan for the prepared statement.
When this occurs, the Safe Auto-Params/sec counter of the SQL Statistics object is incremented. Refer back to part 3 for a script to reliably detect simple parameterization and trivial plan outcomes.
If the trivial plan stage is disabled with trace flag 8757, simple parameterization is never applied because a trivial plan canât be generated.
Unsafe parameterization
If the trivial plan stage doesnât produce a plan for the current prepared statement, the simple parameterization attempt is considered unsafe.
When this occurs, the Unsafe Auto-Params/sec counter is incremented.
After an unsafe parameterization attempt, SQL Server replaces parameters in the prepared plan with the original constant values before invoking the CBO. The statement remains technically prepared but contains no parameters.
Parameters are only replaced by constants inside query plan operators. Other elements of the prepared statement are not cleaned up. This explains why an actual execution plan produced after an unsafe attempt at simple parameterization retains the parameterized text and a parameter list (see part 3).
Parallelism
While a simple parameterization attempt is considered safe if a trivial plan is found, that doesnât mean the final execution plan will be TRIVIAL.
If the estimated cost of the trivial plan found exceeds the cost threshold for parallelism, SQL Server will invoke the CBO to consider more alternatives, possibly including parallel execution plans. The plan will be marked as having been through FULL optimization.
The outcome of CBO need not be a parallel plan, but it will remain parameterized in any case. I showed an example of simple parameterization producing a parallel query plan in part 3.
Feature Interaction
Simple parameterization and the trivial plan stage are closely related but remain independent activities.
A statement can qualify for simple parameterization without producing a TRIVIAL execution plan. This happens when a trivial plan is found with a cost exceeding the parallelism threshold. The final plan will remain parameterized after CBO but might be serial or parallel.
A statement containing constants can produce a TRIVIAL plan without also qualifying for simple parameterization. This happens when the statement contains syntax elements considered unsuitable for simple parameterization by parsing or decoding (covered in parts four and five).
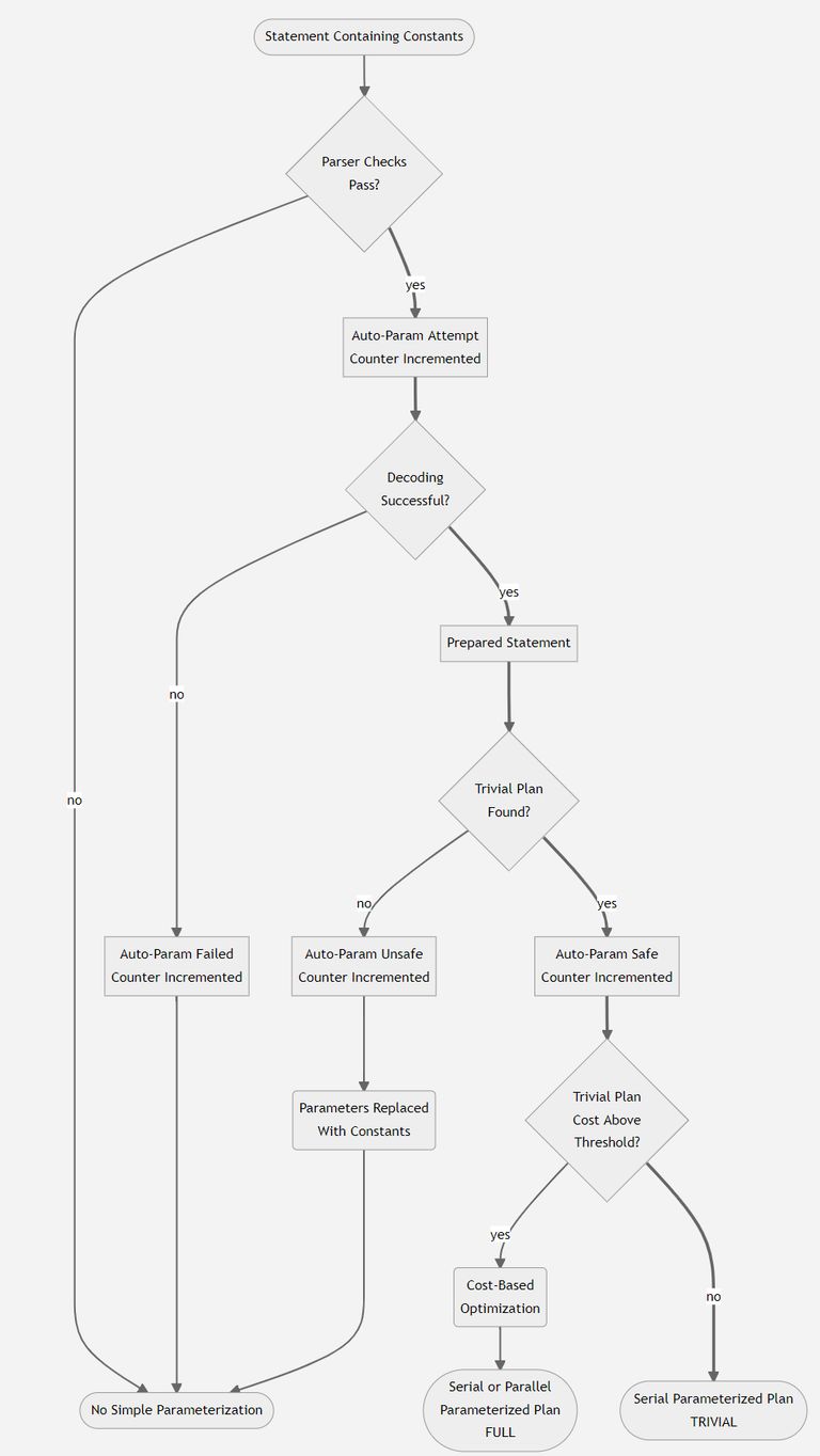
Process Summary
Iâve covered a lot of ground in this series, so I thought it would be useful to finish up with a flowchart showing the main decision points during consideration of simple parameterization and trivial plans:

Series index: Part 1 | Part 2 | Part 3 | Part 4 | Part 5 | Part 6
